过去,境外商品一单一单从国外进口,每一单都需要单独付关税,关税也很贵,海关要单独计算关税、单独质检,成本很高,效率也低,往往需要等两个月以上,尤其电商情况下,时间更长。保税物流中心的出现解决了单独报关、质检等效率低下的问题。我国第一个保税物流中心是苏州工业园区保税物流中心,该保税物流中心(B型)试点于2004年8月获批,保税物流中心主要功能集中在储存和保税服务,区内货物自由流转。截至2024年6月底,全国保税物流中心(B型)共有89个,其中江苏省8个、浙江省7个、广东省7个位居数量前位。
企业把常交易的货品先从海外运输至保税物流中心,储存在保税物流中心仓库内,保税物流中心属于封闭的特殊海关监管区域,进入的商品不计算海关关税,截至运出钱关税仍计算在国外,消费者在线上或线下(相匹配的商品交易中心)下单支付时,支付金额包含关税,保税仓收到线上线下订单,智能化拣选出库,由海关商检进行布控查验货品,合格之后通过放行,再由境内物流配送到消费者手里。在一定期限内,商家会把这些零散的购买集中后,形成统一的报关单,形成例如一月一报,向海关办理报关完税手续,节省了报关时间,提高了报关效率。
与传统的一般进口商品先缴税,再销售的模式相比,报税中心具有先售后税、保税退货等特点,商品在平台以及展示中心是保税状态,卖出去才交进口关税,供货商不用事先垫付税款,卖不完的货还可以退回保税仓全球调拨,可以减轻资金占用,降低经营成本,商家促销的话,最终税款结算也是按照优惠后的成交价格计算,对消费者也更实惠。
对于海关来说,依托一体化申报、区港联动、智能卡口等智慧化监管手段,实现保税物流中心与机场、港口等口岸无缝连接,大大增加商品进出口效率;
对于企业来说,采用物流保税中心对货物进行中转,可以进一步为贸易企业降本增效,大幅提升产业链和供应链的服务水平;
对于地方来说,企业的签约入驻,吸引更多的物流与外贸企业落户地方,形成产业聚集,未来形成地方保税区,带动经济的发展。
最初保税物流中心主要功能集中在储存和保税服务,经过不断地研究和扩展功能延伸,结合保税的便利,从保税服务向交易延伸,升级功能包括进口商品展示展览、商品交易中心、线下体验中心、线上直播中心,结合了商品交易功能,形成前店后仓的便利模式。
逐步发展到保税+展示交易、保税+跨境电商的结合,进阶到保税展示+跨境电商。但是2020年左右由于疫情影响,线下产品展示交易中心人气下降,线上直播模式大范围推广,到目前为止,各地新建保税物流中心在保税仓储的功能下,都在逐步扩展跨境电商平台及线上直播通道。
虹桥商务区保税物流中心(B型):


2019年投运的虹桥商务区保税物流中心(B型)规划定位与大虹桥开发形成功能性互补,虹桥商务区保税物流中心是虹桥进口商品展示交易中心(二期)项目的重要组成部分。项目位于虹桥商务区主功能区物流片区Ⅲ-F07地块北侧,项目包含1#仓库、2#仓库两个物资储存仓库,3#海关查验仓库,一个海关监管出入口以及海关围网等。
线下:消费者在虹桥进口商品展示交易中心消费购买相应的进口商品后,通过海关信息系统完成进口环节税,国内增值税和货款的缴付。在一定期限内,商家会把这些零散的购买集中后,形成统一的报关单,形成例如一月一报,向海关办理报关完税手续,由于进口商品入境后直接由商品经营者发货到保税展示展销平台,从而压缩了物流等环节的运营成本,降低商品价格,这部分成本最终体现在消费者购买成本降低上。
线上:海外进口商品,集中备货到保税仓,消费者通过跨境电商平台下单之后,以小包裹形式发给客户。这里实现了24小时不间断发货,平均每天有2.3万多单跨境电商商品,被发往全国各地消费者手中。
同时虹桥商务区保税物流中心与进博会联动,虹桥商务区保税物流中心是为展商参加进博会提供专业保障服务的前沿阵地,也是辐射长三角的重要进口商品集散地,统计显示,2024上半年,浦东机场口岸跨境电商出口量,居全国机场口岸首位。

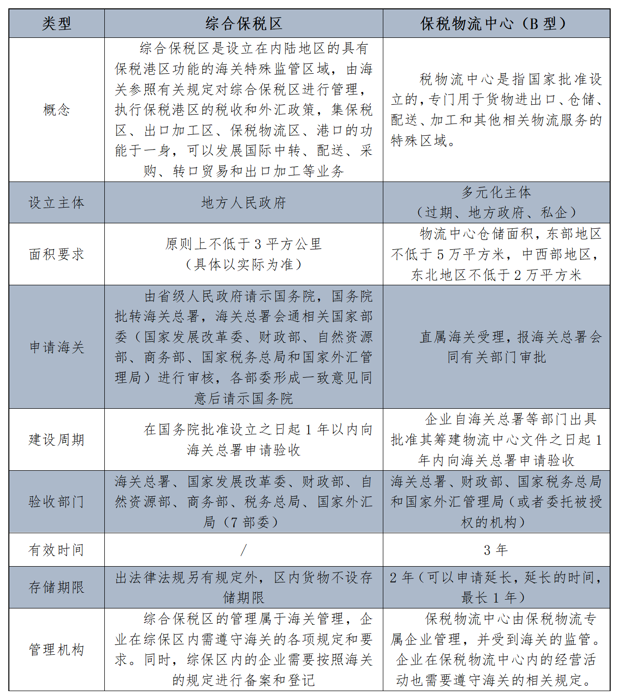
此外:综合保税区可以开展更多的业务,如高端设备的检测维修、文物和文化艺术品的展示等,而保税物流中心的业务范围相对有限。
《赛宁创新(成都)》